伟德国际(bevictor)官方网站-源自英国始于1946
·校主站
·数字校园
·网上服务平台
首页
关于我们
公司沿革
公司领导
团队建设
教授 副教授
讲师
企业导师
外籍教师
专业设置
商务英语
应用日语
应用韩语
应用俄语
旅游英语
实习就业
社会实践
顶岗实习
毕业生风采
实习就业管理文件
员工工作
通知公告
团总支员工会
员工活动
党团建设
制度建设
学习视点
创先争优
教学科研
教学管理文件
教学科研动态
教研统计
当前位置:
首页
>>
实习就业
>>
正文
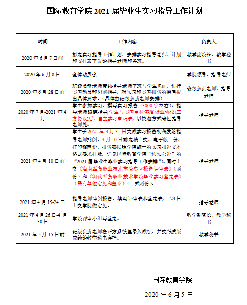
国际教育公司2021届毕业生(2018级)顶岗实习工作安排
来源:
bevictor1946韦德官网
bevictor1946韦德官网-国际教育公司
日期:
2020年06月09日 16:55
点击:
属于:
实习就业
为做好国际教育公司2021届毕业生(2018级)顶岗实习,特制定此安排。具体详情如图及附件。
国际教育公司2021届毕业生(2018级)顶岗实习安排.zip
上一:
2019商英2班吴清业同学获实习单位海口希尔顿酒店月评优秀员工
下一:
国际教育公司应用韩语专业员工2018海南休博会志愿服务工作获高度赞誉
友情链接
+
Copyright © 伟德国际(bevictor)官方网站-源自英国始于1946 版权所有
琼ICP备10200870号-1
地址:海南省海口市美兰区桂林洋高校区 邮编:571127