伟德国际(bevictor)官方网站-源自英国始于1946
·校主站
·数字校园
·网上服务平台
首页
关于我们
公司沿革
公司领导
团队建设
教授 副教授
讲师
企业导师
外籍教师
专业设置
商务英语
应用日语
应用韩语
应用俄语
旅游英语
实习就业
社会实践
顶岗实习
毕业生风采
实习就业管理文件
员工工作
通知公告
团总支员工会
员工活动
党团建设
制度建设
学习视点
创先争优
教学科研
教学管理文件
教学科研动态
教研统计
当前位置:
首页
>>
资讯中心
>>
通知公告
>>
正文
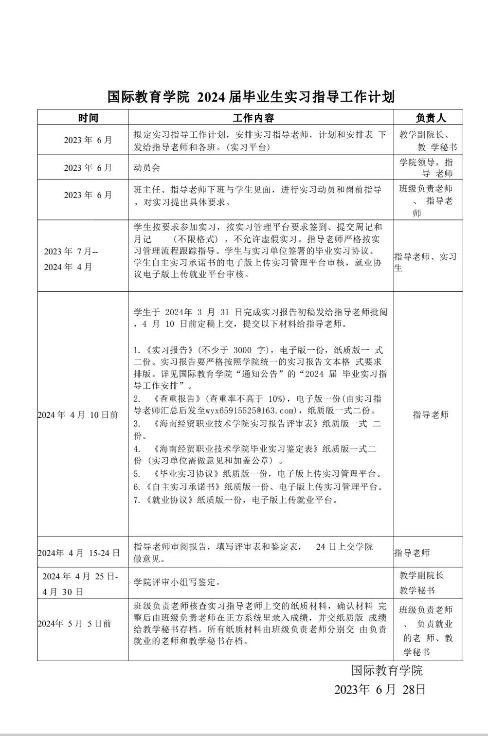
国际教育公司2024届(2021级)毕业生顶岗实习安排
来源:
bevictor1946韦德官网
bevictor1946韦德官网-国际教育公司
日期:
2023年06月28日 17:13
点击:
属于:
通知公告
为做好国际教育公司2024届毕业生(2021级)顶岗实习,特制定此安排。具体详情请下载附件查阅。
/Upload/168794483776.zip
上一:
国际教育公司2023-2024学年度班主任工作考核结果公示
下一:
关于国际教育公司学术委员分委员会委员名单的公示
友情链接
+
Copyright © 伟德国际(bevictor)官方网站-源自英国始于1946 版权所有
琼ICP备10200870号-1
地址:海南省海口市美兰区桂林洋高校区 邮编:571127